k8凯发天生赢家一触即发
首页
集团概况
k8凯发天生赢家一触即发简介
组织机构
生长历程
企业荣誉
新闻中心
k8凯发天生赢家一触即发要闻
下层动态
媒体聚焦
行业动态
党的建设
党建动态
群团事情
廉政之窗
投诉举报
企业文化
企业徽标
文化理念
职工风范
司务果真
通知通告
招聘信息
招标信息
首页 >
司务果真
>
招标信息
>正文
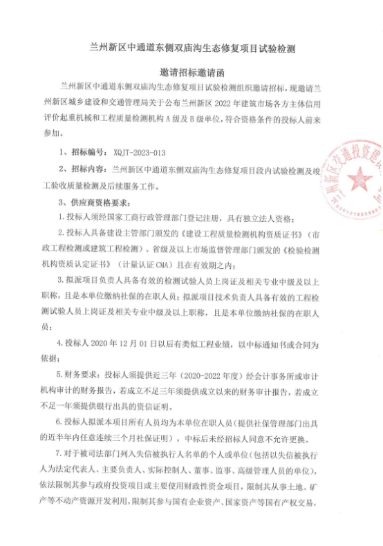
兰州新区中通道东侧双庙沟生态修复项目试验检测邀请招标邀请函
宣布时间:2023年12月08日 来源: 作者:
上一篇:
中标结果公示
下一篇:
兰州新区中通道东侧双庙沟生态修复项目试验检测中...
友情链接
---集团站群---
兰州新区房地产开发有限公司
兰州新区职业教育园区建设投资生长有限公司
兰州新区铁路建设投资有限责任公司
---机关政府---
兰州新区门户网站
兰州市政府网站
甘肃政务效劳网
---业务链接---
兰州新区k8凯发天生赢家一触即发集团招标采购网
兰州新区采购网
---其他链接---
共产党员网
网站首页
关于k8凯发天生赢家一触即发
联系k8凯发天生赢家一触即发
站点地图
地点:甘肃兰州新区黄河大道与昆仑山大道交汇口
电话(传真):0931-8259682 邮编:730087
微信民众号
k8凯发天生赢家一触即发抖音号
?k8凯发天生赢家一触即发 版权所有 备案号:陇ICP备20003167号-1 甘公网安备 62012102000060号
网站地图